FIFA World Cup 2026-世界杯官网
欢迎访问2026年国际足联世界杯网站!
西大主页
首页
关于我们
2026年国际足联世界杯简介
现任领导
发展历程
机构设置
化学工程系
生物工程系
制药工程系
过程装备与控制工程系
能源化学工程系
实验教学管理中心
公司行政
团队队伍
团队概况
专任教师队伍
专业技术队伍
行政队伍
人才招聘
教学工作
本科生
研究生
科研工作
科研成果
科研项目
学术交流
科研平台
成果获奖
党建工作
支部建设
党建动态
团学组织
理论学习
工会工作
思想引领
员工工作
通知公告
活动风采
员工社团
心理健康
奖助管理
就业创业
人才招聘
招生
就业
常用下载
下载专区
首页
2026年国际足联世界杯新闻
通知公告
关于我们
2026年国际足联世界杯简介
现任领导
发展历程
机构设置
化学工程系
生物工程系
制药工程系
过程装备与控制工程系
能源化学工程系
实验教学管理中心
公司行政
团队队伍
团队概况
专任教师队伍
专业技术队伍
行政队伍
人才招聘
教学工作
本科生
研究生
科研工作
科研成果
科研项目
学术交流
科研平台
成果获奖
党建工作
支部建设
党建动态
团学组织
理论学习
工会工作
思想引领
员工工作
通知公告
活动风采
员工社团
心理健康
奖助管理
就业创业
人才招聘
招生
就业
常用下载
下载专区
当前位置:
新版网站
>>
首页
>>
通知公告
>> 正文
首页
2026年国际足联世界杯新闻
通知公告
通知公告
关于我们
机构设置
团队队伍
教学科研
党建工作
员工工作
化工实验教学中心
相关下载
新版网站
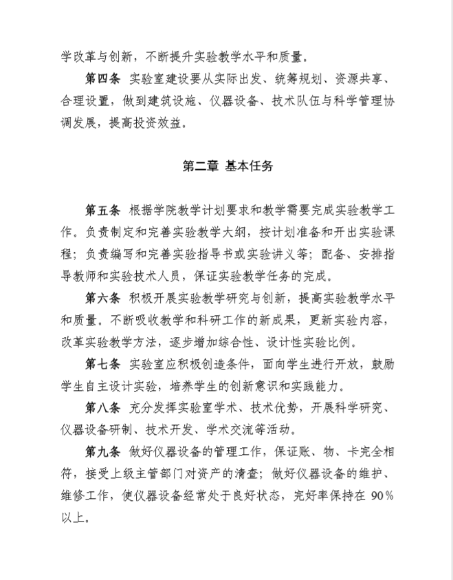
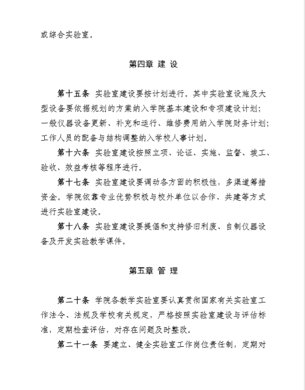
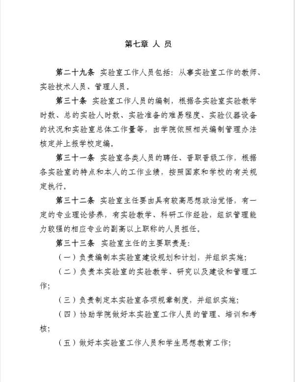
2026年国际足联世界杯教学实验室管理办法
发布时间:2018-01-05     浏览量:
附件【
2026年国际足联世界杯〔2018〕1号 2026年国际足联世界杯教学实验室管理办法.pdf
】已下载
次
上一篇:2026年国际足联世界杯实验室安全管理规定
下一篇:新年寄语