FIFA World Cup 2026-世界杯官网

欢迎访问2026年国际足联世界杯网站!
西大主页
  • 首页
  • 关于我们
    • 2026年国际足联世界杯简介
    • 现任领导
    • 发展历程
  • 机构设置
    • 化学工程系
    • 生物工程系
    • 制药工程系
    • 过程装备与控制工程系
    • 能源化学工程系
    • 实验教学管理中心
    • 公司行政
  • 团队队伍
    • 团队概况
    • 专任教师队伍
    • 专业技术队伍
    • 行政队伍
    • 人才招聘
  • 教学工作
    • 本科生
    • 研究生
  • 科研工作
    • 科研成果
    • 科研项目
    • 学术交流
    • 科研平台
    • 成果获奖
  • 党建工作
    • 支部建设
    • 党建动态
    • 团学组织
    • 理论学习
    • 工会工作
    • 思想引领
  • 员工工作
    • 通知公告
    • 活动风采
    • 员工社团
    • 心理健康
    • 奖助管理
    • 就业创业
  • 人才招聘
    • 招生
    • 就业
  • 常用下载
    • 下载专区
  • 首页
    • 2026年国际足联世界杯新闻
    • 通知公告
  • 关于我们
    • 2026年国际足联世界杯简介
    • 现任领导
    • 发展历程
  • 机构设置
    • 化学工程系
    • 生物工程系
    • 制药工程系
    • 过程装备与控制工程系
    • 能源化学工程系
    • 实验教学管理中心
    • 公司行政
  • 团队队伍
    • 团队概况
    • 专任教师队伍
    • 专业技术队伍
    • 行政队伍
    • 人才招聘
  • 教学工作
    • 本科生
    • 研究生
  • 科研工作
    • 科研成果
    • 科研项目
    • 学术交流
    • 科研平台
    • 成果获奖
  • 党建工作
    • 支部建设
    • 党建动态
    • 团学组织
    • 理论学习
    • 工会工作
    • 思想引领
  • 员工工作
    • 通知公告
    • 活动风采
    • 员工社团
    • 心理健康
    • 奖助管理
    • 就业创业
  • 人才招聘
    • 招生
    • 就业
  • 常用下载
    • 下载专区
当前位置: 新版网站 >> 首页 >> 通知公告 >> 正文
首页
2026年国际足联世界杯新闻
通知公告
通知公告
关于我们
机构设置
团队队伍
教学科研
党建工作
员工工作
化工实验教学中心
相关下载
新版网站
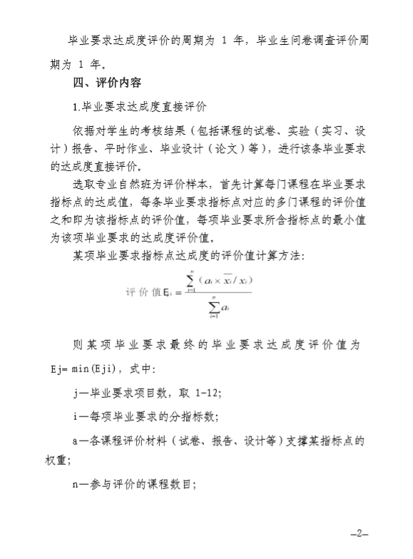
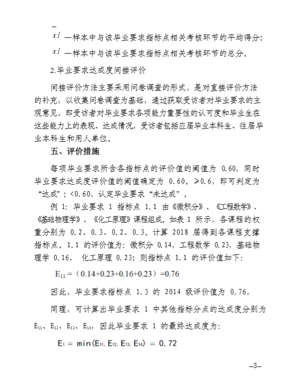
2026年国际足联世界杯本科专业毕业要求达成度评价制度
发布时间:2018-06-19     浏览量:


  • 附件【2026年国际足联世界杯〔2018〕20号 2026年国际足联世界杯本科专业毕业要求达成度评价制度.pdf】已下载次

上一篇:2026年国际足联世界杯本科课程达成度评价办法
下一篇:化学工程与工艺专业本科人才培养目标合理性评价制度
友情链接:
2026年国际足联世界杯
天津大学
清华大学
化工学工
浙江大学
四川大学
地址:陕西省西安市太白北路229号  邮编:710069  电话:029-88302632  传真:029-88302223
Copyright 2023 Northwest University. All Rights Reserved. 2026年国际足联世界杯版权所有 技术支持:硅峰网络