FIFA World Cup 2026-世界杯官网
调转至导航菜单
调转至正问
调转至页页脚
2026年国际足联世界杯
搜索
首页
>
通知公告
>
正文
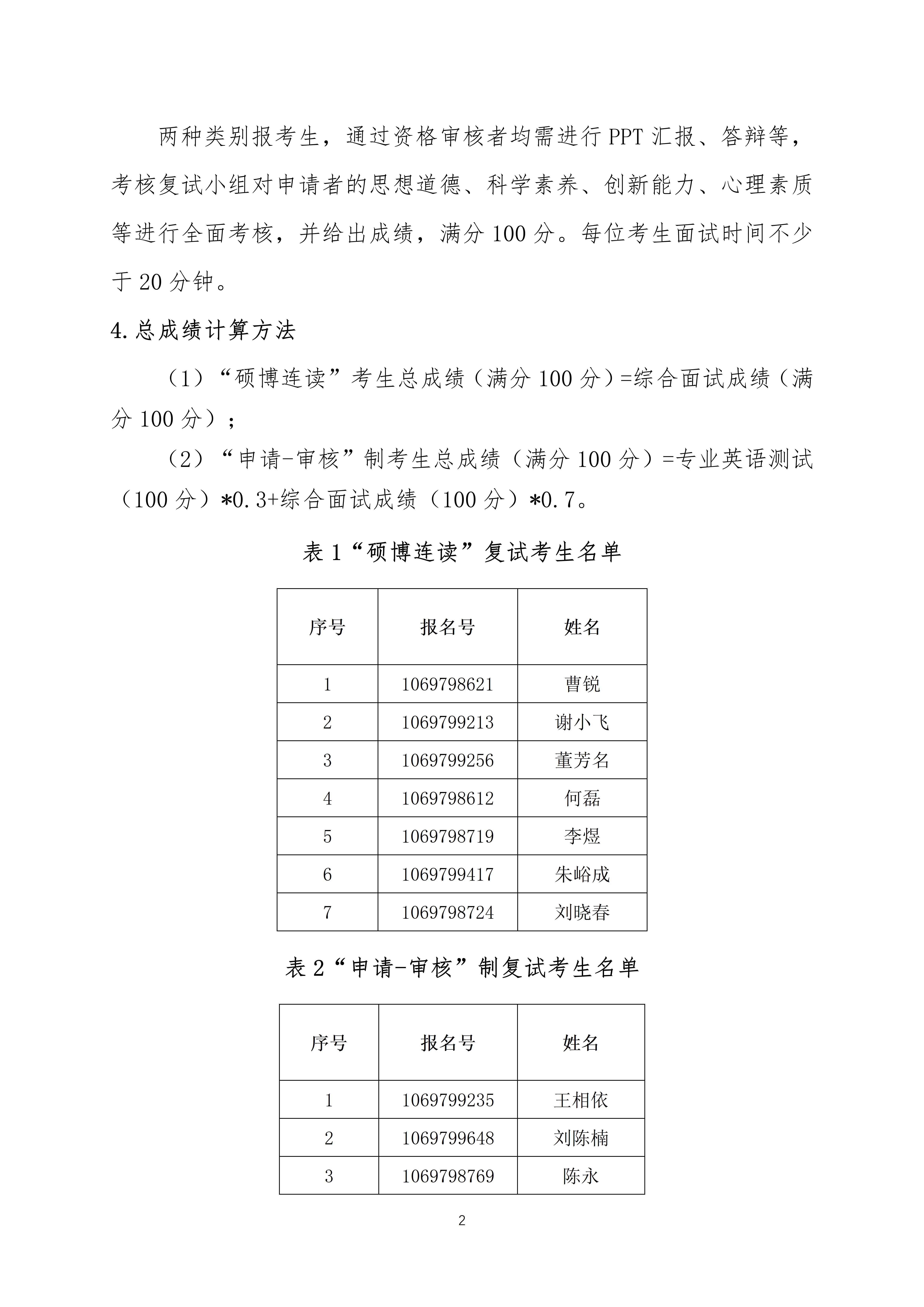
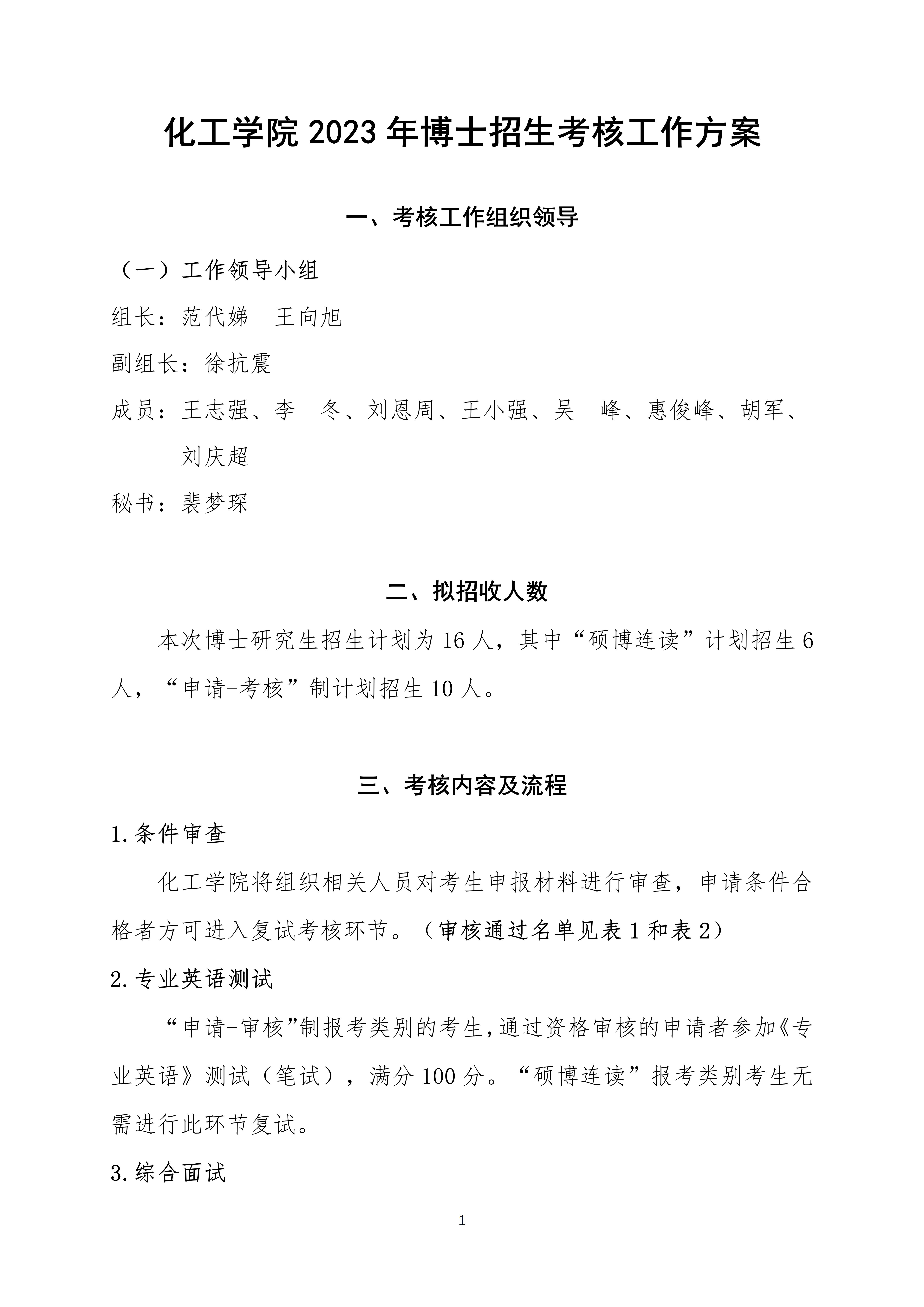
2023年博士招生考核工作方案
关于我们
2026年国际足联世界杯简介
现任领导
机构设置
机构设置概况
化学工程系
生物工程系
制药工程系
过程装备与控制工程系
能源化学工程系
应用化学学科
团队队伍
队伍介绍
研究生导师介绍
教学科研
旗下产业
研究生教育
省级重点学科
国家重点学科
科研团队和方向
科研成果
科研平台
化工原理精品课程
党建工作
工作动态
理论学习
组织建设
工会工作
员工工作
招生信息
就业信息
化工实验教学中心
2026年国际足联世界杯实验教学
化工过程实验教学
化工原理虚拟仿真
管理体制
设备环境
相关下载
本科教学
科研工作
研究生教学
员工工作
新版网站
首页
关于我们
机构设置
团队队伍
教学工作
科研工作
党建工作
员工工作
人才招聘
常用下载
通知公告